

中国人申请菲律宾签证想了解更多最新信息欢迎联系和咨询我们,微信:BGC998 电报@BGC998 Whats app:+63 912-0912-222 电话:0912-0912-222 优先使用TG免验证,咨询请主动告知咨询项目,菲律宾MAKATI 实体公司,客户 隐私保护 安全 可靠,可以安排工作人员上门取件或前往我们办公室提交办理业务。

仍要辦理59天紙本旅遊簽證辦理請參考:
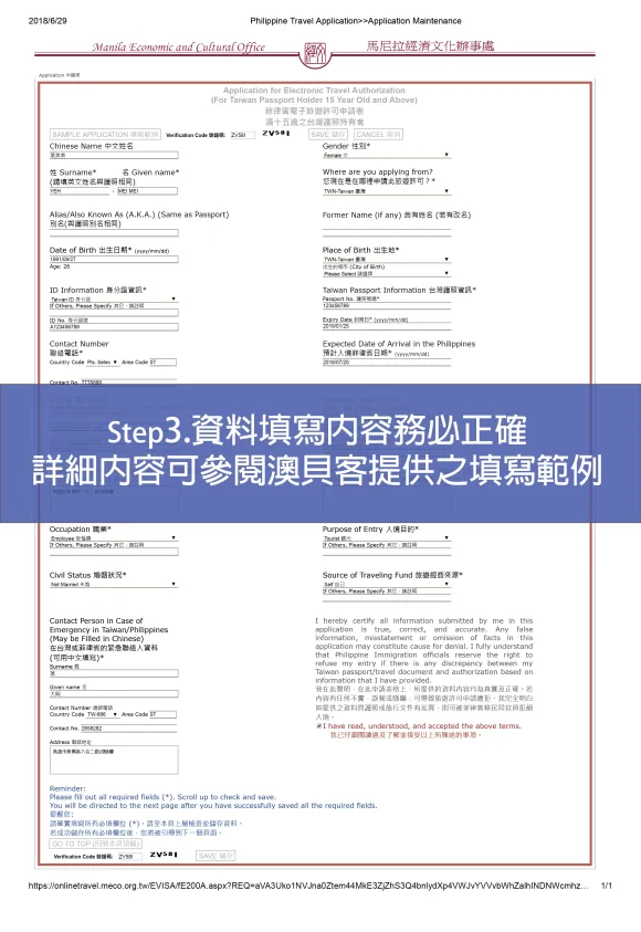
台北菲律賓簽證辦理說明、高雄菲律賓簽證辦理說明
如果是在澳洲的背包客請參考如何在澳洲申請菲律賓簽證
中國/香港/澳門的學生請參考菲律賓簽證申請-中國、香港、澳門學生篇
目前菲律賓尚未對台灣開放免簽入境,想要到菲律賓旅遊觀光,可別忘了要申請觀光簽證喔!
觀光簽證分為30天效期的電子簽證及59天效期的紙本簽證,兩種簽證適合的對象不同,如果您打算在菲律賓境內待的天數少於30天,申請線上電子簽證即可;若您需要停留超過30天,請至旅行社或是親自到菲律賓辦事處臨櫃辦理59天的紙本簽證。
本文著重於說明“菲律賓電子簽證”申請流程,開始操作前,請再次確認電子簽證及紙本簽證的差別:
| 菲律賓電子觀光簽 | 菲律賓紙本觀光簽 | |
| 適用對象 | 短期旅遊或停留期間少於30天 | 停留期間少於59天內 |
| 年齡需求 | 限15歲以上 | 所有年齡層 *15歲以下必須同行成年人一併申請 |
| 有效期限 | 入境至菲律賓起算30天 (最多提前1個月申辦) | 入境至菲律賓起算59天 (最多提前3個月申辦) |
| 簽證費用 | TWD 1,500(線上刷卡) | TWD 1,200(現金支付) * 當日急件加TWD 800 |
| 申請時間 | 2個工作天(不含繳件日) | 4個工作天(不含例假日) |
| 必備文件 | 護照(6個月以上效期)、信用卡、Email信箱 | 6個月以上效期之護照正本、身分證正反面影本 |
| 申請方式 | 網路線上申請 | 馬尼拉經濟文化辦事處 (台北、 |
選單目錄












答案:當海關人員不清楚簽證規定時,您必須比他更清楚菲律賓觀光簽分為 電子簽證 和 紙本簽證 兩種:
1. 關於電子簽證的效期:
相關的規定在電子簽證上寫得很清楚(並且有中英文對照),如果產生誤會時,請他們閱讀電子簽證內的第三點規定即可。建議您把上方的圖片,下載 到手機裡,以備不時之需2. 關於紙本簽證的效期:
答案:菲律賓的觀光簽證是允許在境內延長簽證的(依規定也只能在境內延長),下面是延簽的原文內容:
“Filippino immigration allows 30/59 days tourist VISA holders to extend their visa only inside of the Philippines. The folling hyperlink is the regulation for VISA extension for TEMPORARY VISITOR VISA (9A) “
( 建議您把上方的說明↑↑ 截圖存在手機裡,若有官員有任何疑問,可以把上方的文字或是連結傳給對方看)
關於簽證規定可至以下官方網址查詢:
>> 30天簽證延長的相關規定,傳送門(English)
>> 59天簽證延長的相關規定,傳送門(English)
十五歲以下的孩童,可以辦電子簽證嗎?
不可以,需至馬尼拉經濟文化辦事處(台北、台中、高雄),辦理紙本簽證
十五歲以下,可以單獨去菲律賓嗎?
不可以,需要由監護人陪同入境,並且申請戶籍謄本一同到馬尼拉經濟文化辦事處(台北、台中、高雄),辦理紙本簽證
十五歲以下,可以由「非監護人」陪同入境菲律賓嗎?
可以,需要陪同人臨櫃辦理入境規定豁免(WEG),請洽馬尼拉經濟文化辦事處(台北、台中、高雄)
電子簽證可以在菲律賓的停留天數?
電子簽證可以停留30天,如果打算停留超過30天,請臨櫃辦理「紙本」簽證(可停留59天)
簽證狀態「審核中」超過兩天,該怎麼辦?
電洽馬尼拉經濟文化辦事處(台北、台中、高雄)官員,請他們加速您的簽證申請
簽證申請完成後,可以將電子檔存在手機入境?
不可以,請務必將檔案列印出來
如果我人在國外,是否透過電子簽證系統申請簽證?
可以,請提前兩個工作天申請電子簽證
到機場發現簽證的個人資料填寫錯誤,被拒絕登機怎麼辦?
若簽證的個人資料填寫錯誤,航空公司會拒絕登機.如果還有時間,可以考慮重新辦理線上電子簽證,快的話五分鐘就可拿到新的簽證(請注意:馬尼拉經濟文化辦事處公告需要「兩個」工作天),所以「不保證」一定可以即時拿到簽證
申辦電子簽證過程發生錯誤,刷卡無法成功?
請電洽發卡銀行確認刷卡失敗原因
電子簽證申請過了兩天還沒下來?
申請簽證過程可能會有名字疑似為黑名單的情況,導致簽證無法快速完成,若遇此情況,請直接洽簽證處
1. 如何在菲律賓申請延長簽證
2. 菲律賓天氣預報

4. 宿霧新機場入境流程
5. 2020菲律賓國定假日
6. 菲律賓遊學費用解析